Simplifying Data to Meet Customer Needs

Context

  • Roughly 64,000 customers regularly navigated to our web portal

    • 15-20% landed on the login or registration page

  • Overall customer satisfaction scores hovered high 70s, with qualitative feedback highlighting recurrent frustration with the login/registration experience

Challenges

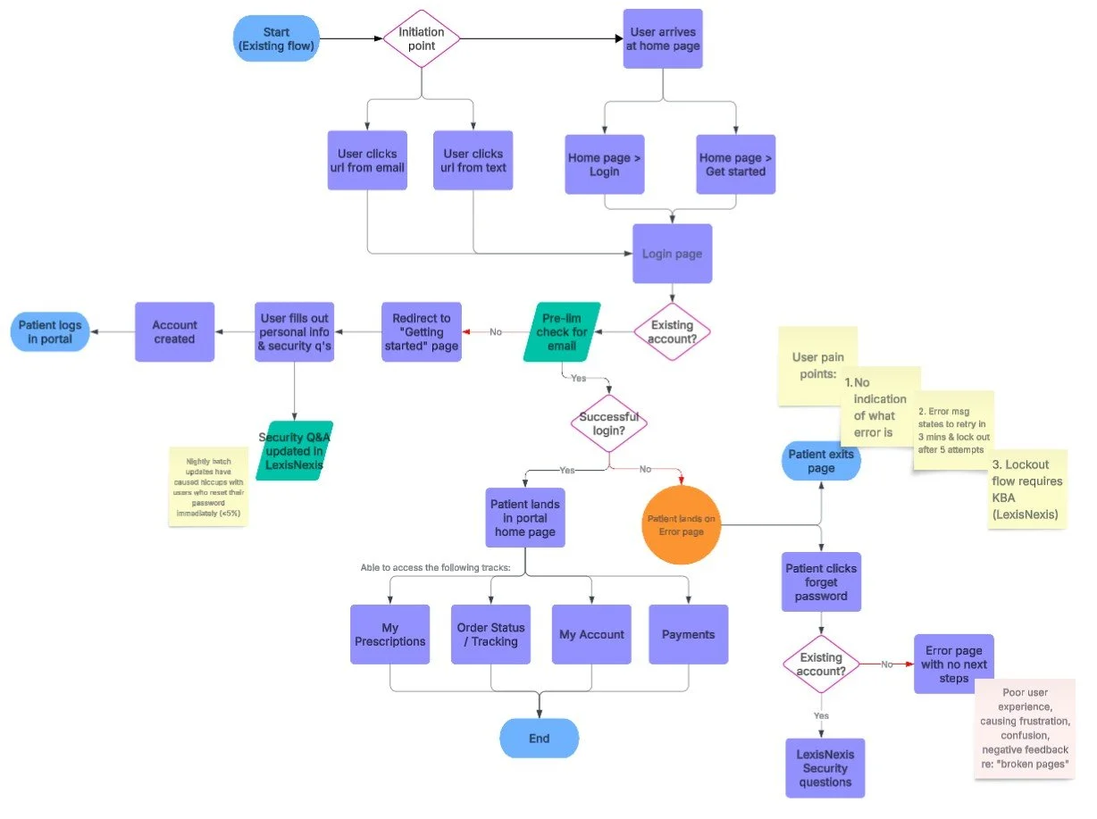
  • Generic error messages during login/registration left customers guessing why they couldn’t access their accounts

  • Some customers attempted to log in with credentials tied to other product areas (e.g. using their Retail account for Specialty portal)

  • Others re-registered an existing account or ended up with multiple accounts

  • Increased customer frustration with unknown errors and long processing times during account creation

The existing user flow at the time was complex, involving multiple unnecessary steps and long processing times to log in or register for an account.

  • Led the redesign of this top-of-funnel user experience, navigating deep tech debt and fragmented systems

    • Facilitated planning and execution of new API platform, consolidating 4+ legacy flows and standardizing data across 5+ systems

  • Delivered user experience improvements, leading to a 4-point increase in CSAT, based on customer survey deltas before and after deployment

    • Stabilized registration success rates above 95% throughout tenure

  • Ramped up a new team from scratch, facilitating working sessions to define use cases and data flow diagrams, allowing new hires to onboard more efficiently and built several process flow models in the absence of historical documentation

  • Analyzed user behavior data from Adobe Analytics, leveraging input from Customer Success and Data Analytics teams to uncover drop-off points and confusion triggers

  • Co-led critical incident response with 7 senior engineers and 3 DevOps leads to resolve a deployment issue that broke login and registration flows, coordinating troubleshooting efforts, managing stakeholder communications, and documenting resolution steps

KPIs:

1) Boosted CSAT scores to 80+

2) Maintained registration success rates >95% across product lines

3) Standardized UX flow across product lines (Retail, Specialty, Caremark), reducing number of drop-offs by 33%

My Role

Users experienced a modern digital flow with simple steps to complete and clear messaging on what the next steps are.

What I learned

  • Data is a signal, not a mandate to act. What matters most is context, trends, and patterns.

  • Servant leadership builds trust. Being willing to step into ambiguity and create space for others to thrive elevated the team as a whole.

  • Communication powers through chaos. Over-communicating helped the team stay grounded through complexities and shifting priorities.

If I could go back, I’d…

1) Map team strengths earlier to better align individuals with areas of ownership and growth. The more aligned their strength and interests, the more ownership and motivation to accomplish great things.

2) Connect short-term delivery with long-term product vision more explicitly, framing tactical wins in the context of broader goals. I’d communicate this often to align teams and tie back to tangible outcomes.

3) Use data to support, not steer decisions. I’d invest more time upfront in validating assumptions, aligning signals with qualitative insights, and checking for bias in how data was interpreted.

Previous
Previous

CodeLogic's Product to Platform

Next
Next

Modernizing Enrollment Experience